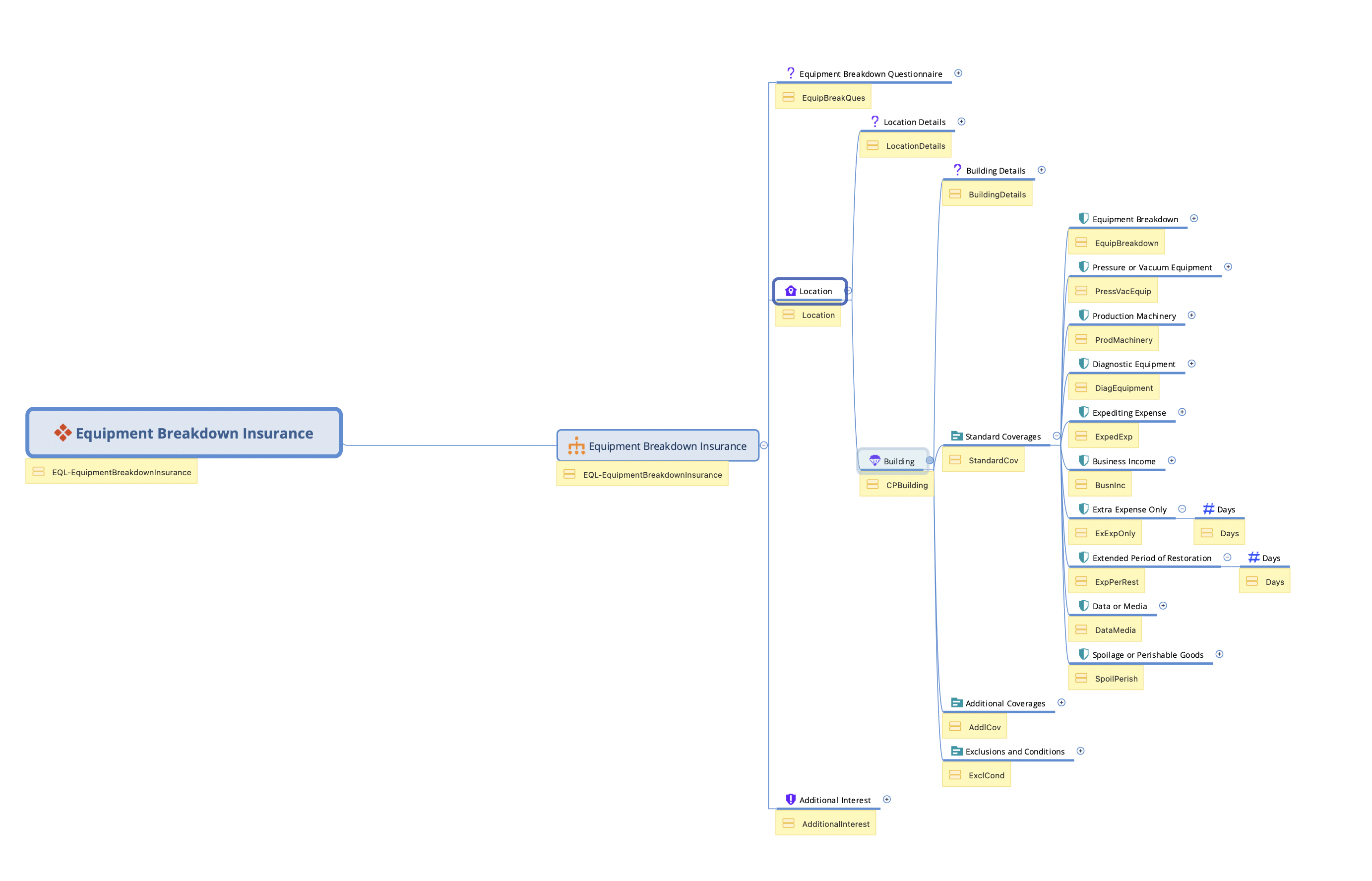
USA Equipment Breakdown Product Model
Advanced Product Designer mindmap and xml template. This can be used to start using a USA Equipment Breakdown product.
Partner: Guidewire
Deployment: Guidewire Cloud Platform
Developer: Guidewire
Guidewire Product Version: Las Leñas
Works With: PolicyCenter
Version: 1.0.0
Released:
Reviews
No reviews yet.